Appunti per Scuola e Università
humanisticheUmanistiche
Appunti e tesine di tutte le materie per gli studenti delle scuole medie riguardanti le materie umanistiche: dall'italiano alla storia riguardanti le materie umanistiche: dall'italiano alla storia 
sceintificheScientifiche
Appunti, analisi, compresione per le scuole medie suddivisi per materie scientifiche, per ognuna troverai appunti, dispense, esercitazioni, tesi e riassunti in download.
tecnicheTecniche
Gli appunti, le tesine e riassunti di tecnica amministrativa, ingegneria tecnico, costruzione. Tutti gli appunti di AppuntiMania.com gratis!
Appunti
tecniche
AeronauticaAgricoltura agrariaArchitetturaAutomobileCostruzione
Demografia urbanisticaElettronica elettricitaForensicsIngegneria tecnicoVela


AppuntiMania.com » Tecniche » Appunti di Elettronica elettricita » Amplificatore ad emettitore comune

Amplificatore ad emettitore comune




Visite: 1988Gradito:apreciate stela [ Picolo appunti ]
Leggi anche appunti:

Prova a vuoto su M.A.T.


Prova a vuoto su M.A.T. Schema di principio della misura:   Legenda A                                

Corrente statica, corrente elettrica


L'ELETTRICITÀ' CORRENTE STATICA -ELETTROSCOPIO A FOGLIA D'ORO E'

Caratterizzazione dell'Attacco Ionico in Plasma


Caratterizzazione dell'Attacco Ionico in Plasma Lo scopo della caratterizzazione
immagine di categoria

Scarica gratis Amplificatore ad emettitore comune

Amplificatore ad emettitore comune


Scopo

Verificare la relazione teorica che definisce il guadagno di tensione dell'amplificatore.

Verificare il funzionamento statico e dinamico del circuito.

Analizzare l'influenza del carico sul guadagno dell'amplificatore.

Studiare l'influenza del punto di lavoro a riposo e del carico con eventuali deformazioni del segnale d'uscita.

Vcc =

12 V

R1 =

33KΩ

R2 =

5.6KΩ

Rc =

1.2 KΩ

Re =


Ce =

100μF

C1/C2

47μF

Bjt =

PG 107

RI =

1KΩ

RI =

10KΩ


Strumenti e Componenti

Oscilloscopio

Generatore di funzioni

Alimentatore stabilizzato

Resistenze

Transistor

Condensatori




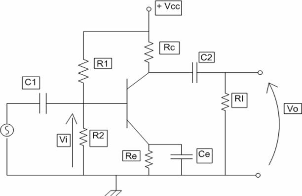
Schema Elettrico



















BJT PG107



Nella prova in laboratorio per ottenere un amplificazione di un segnale abbiamo usato un BJT PG107, infatti se polarizzato nella maniera corretta, cioè posto tra una sorgente di segnale Vs ed un utilizzatore RI. I condensatori C1 e C2 sono detti condensatori di accoppiamento ed hanno il compito di evitare che la sorgente di segnale e il carico siano soggetti ad una corrente continua. Il condensatore Ce , è in parallelo con Re viene chiamato di By-Pass. Esso ha la funzione di porre l'emettitore dinamicamente a massa cioè cortocircuitare per il segnale la resistenza Re.


Amplificatori

Sono dispositivi che aumentano il segnale che lo attraversa. È caratterizzato dal suo guadagno A, espresso in dB. Il segnale in uscita non è mai maggiore dell'alimentazione, la quale si distanzia di almeno 5 volt.

Esistono 3 tipi di amplificatori : tensione, corrente, potenza.

Av       = Vo/Vi AvdB = 20 Log|AV|

Ai        = Io/Ii AidB = 20 Log|Ai|

Ap       = Po/Pi ApdB = 10 Log|Ap|


Oscilloscopio

Strumento di misura, grazie alla quale possiamo visualizzare sullo schermo un grafico bidimensionale di una o più differenze di potenziale elettrico. L'asse verticale rappresenta la tensione, mentre quello orizzontale rappresenta il tempo.



Procedimento

Il circuito illustrato sopra è stato montato su breadboard alimentata con 12V. In ingresso è stato messo un segnale sinusoidale prodotto dal generatore di  funzioni, di ampiezza 20 mV picco-picco con frequenza 1KHz.

La prima rilevazione è stata effettuata con un carico RI di 1KΩ.

Successivamente con l'oscilloscopio abbiamo rilevato il segnale in ingresso e in uscita e calcolato il guadagno di tensione.

Le stesse rilevazione è stata fatta per Ri = 10KΩ ,senza RI  quindi con un carico infinito sia senza RI e Ce.








Osservazioni

Per bassi valori di carico di RI corrisponde un basso valore di guadagno e un segnale in uscita poco amplificato. Per altri valori di carico corrisponde una maggiore caduta di tensione, perciò ha un guadagno e un amplificazione maggiore.


RI

VI

Vo

AV = Vo/VI

1KΩ

20mV

1.5 V


10 KΩ

20mV

2.9 V


+ ∞ Ω

20mV

3.2 V




Senza RI e senza Ce


Vo

Av

100mV




Scarica gratis Amplificatore ad emettitore comune
Appunti su:



Scarica 100% gratis e , tesine, riassunti



Registrati ora

Password dimenticata?
  • Appunti superiori
  • In questa sezione troverai sunti esame, dispense, appunti universitari, esercitazioni e tesi, suddivisi per le principali facoltà.
  • Università
  • Appunti, dispense, esercitazioni, riassunti direttamente dalla tua aula Universitaria
  • all'Informatica
  • Introduzione all'Informatica, Information and Comunication Tecnology, componenti del computer, software, hardware ...

Appunti costruzione costruzione
Tesine Ingegneria tecnico Ingegneria tecnico
Lezioni Gestione Gestione