Appunti per Scuola e Universitą
humanisticheUmanistiche
Appunti e tesine di tutte le materie per gli studenti delle scuole medie riguardanti le materie umanistiche: dall'italiano alla storia riguardanti le materie umanistiche: dall'italiano alla storia 
sceintificheScientifiche
Appunti, analisi, compresione per le scuole medie suddivisi per materie scientifiche, per ognuna troverai appunti, dispense, esercitazioni, tesi e riassunti in download.
tecnicheTecniche
Gli appunti, le tesine e riassunti di tecnica amministrativa, ingegneria tecnico, costruzione. Tutti gli appunti di AppuntiMania.com gratis!
Appunti
tecniche
AeronauticaAgricoltura agrariaArchitetturaAutomobileCostruzione
Demografia urbanisticaElettronica elettricitaForensicsIngegneria tecnicoVela


AppuntiMania.com » Tecniche » Appunti di Elettronica elettricita » Verifica del comportamento di un amplificatore operazionale come comparatore semplice e a finestra

Verifica del comportamento di un amplificatore operazionale come comparatore semplice e a finestra




Visite: 2948Gradito:apreciate stela [ Picolo appunti ]
Leggi anche appunti:

Corsi di Ingegneria Elettronica e delle Telecomunicazioni


Corsi di Ingegneria Elettronica e delle Telecomunicazioni 1 a)  Con

RELAZIONE D'ELETTRONICA - Rilievo della risposta di un filtro passa basso e passa alto


RELAZIONE D'ELETTRONICA Rilievo della risposta di un filtro passa basso

I trasformatori


I TRASFORMATORI Il trasformatore viene definito come una macchina statica
immagine di categoria

Scarica gratis Verifica del comportamento di un amplificatore operazionale come comparatore semplice e a finestra

Verifica del comportamento di un amplificatore operazionale come comparatore semplice e a finestra




L'obbiettivo preposto all'esperienza č stata la verifica del comportamento di un amplificatore operazionale utilizzato nella configurazione che ci permette di utilizzarlo come comparatore tra due tensioni.

Puo essere utilizzato con due configurazioni quella del comparatore semplice che ha la funzione di comparare due tensioni e a seconda dell'uscita rilevare se la tensione presa in esame č superiore o inferiore a quella di riferimento.

Osservando il circuito si nota che la configurazione di comparatore semplice prevede la presenza del segnale di riferimento sul terminale di ingresso invertente. Questo segnale puo essere un segnale qualsiasi impostato da un generatore di tensione continua. Nel nostro caso il segnale di riferimento iniziale č 0V.

Sul terminale non invertente si invia la tensione da comparare con quella di riferimento. Ma puo essere anche un segnale variabile nel tempo. Con un comparatore semplice di questo tipo si puo ad esempio rilevare quando un segnale in ingresso č positivo o negativo.

Per realizzare il circuito pero bisogna conoscere il componente amplificatore come integrato e conoscere la piedinatura  dell'IC.

Infatti questo componente č un componente attivo che necessita di alimentazione duale collegando al piedino 4 la vcc positiva e al piedino sette la vcc negativa. Inoltre il piedino 6 č il piedino di uscita mentre il piedino 2 č quello di ingrasso invertente mentre il 3 non invertente. Il funzionamento base dell'operazionale permette questo utilizzo in quanto avendo un Avol quasi infinita l'operazionale va in saturazione con un segnale Vi di ingresso di appena 0.05mV(Questa corrisponderą infatti alla sensibilitą del comparatore stesso).

Non potendo amplificare all'infinito un segnale piccolo l'uscita del IC va si stabilizza ad un livello di tensione pari alla saturazione che corrisponde alla Vcc meno circa 2V, sia per la saturazione positiva che per la negativa.


Nella prova in uscita abbiamo collegato un led rosso. Questo led risulta acceso quando la tensione da comparare č positiva quindi superiore a quella di riferimento mentre risulta spento quando la tensione da comparare č negativa o inferiore. Per evitare danni al led si č prevista una resistenza limitatrice e un diodo che si occupa di limitare la tensione di braek down in quanto la tensione inversa sarebbe dannosa per il diodo led che ha tensione di break down molto bassa.


Con questo primo circuito abbiamo ottenuto questi risultati:

V2(riferimento)

V1

Vo

Led

0V

6V

9.5V

Acceso

0V

2V

9.5V

Acceso

0V

-2V

-8V

Spento

0V

-6V

-8V

Spento


Passando invece ad un secondo circuito

con una tensione di riferimento pari a 5V abbiamo ottenuto:

V2(riferimento)

V1

Vo

Led

5V

-3V

-8V

Spento

5V

3V

-8V

Spento

5V

6V

9.3V

Acceso

5V

9V

9.3V

Acceso



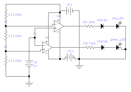
Rispettando sempre la piedinatura e utilizzando due IC di amplificatori operazionali invece siamo passati ad analizzare il funzionamento di un comparatore a finestra nel quale si impostano due tensioni di riferimento.

Il compito di questo comparatore č quello di rilevare se un segnale posto in ingresso esca fuori dai limiti superiore e inferiore impostati.

Si crea quindi una vera e propria finestra che da il nome al comparatore stesso in quanto il segnale per essere regolare deve rimanere entro questi due limiti e se invece li oltrepassa il sistema avvisa alimentando opportunamente due led.

Questo comparatore trova largo uso nei sensori di grandezze e quindi e collegato ad un trasduttore.

In questo circuito le tensioni di riferimento sono impostate da un partitore di tensione che porta V2(tensione limite superiore)=6.74V e V1(tensione limite inferiore)=3.4V

Le nozioni spiegate per il comparatore semplice sono valide anche per questo a finestra.

Se Vs<6.74prevale l'ingresso invertente e Va<0V;

Se Vs>6.74 prevale l'ingresso non invertente e va>0V;

Se Vs >3.4 prevale l'ingresso invertente Vb<0V;

Se Vs<3.4 prevale l'ingresso non invertente e Vb>0V;

Per verificare il funzionamento abbiamo mandato in ingresso sempre dei segnali di tensione continua.


Vs

Va

Led red

Vb

Led green

0V

-8.13V

Spento

9.5V

Acceso

3V

-8.13V

Spento

9.5V

Acceso

3.37V

-8.13V

Spento

9.5V

Acceso

3.42V

-8.13V

Spento

-8V

Spento

5V

-8.13V

Spento

-8.07V

Spento

6.71V

-8.13V

Spento

-8.07V

Spento

6.78V

9.52V

Acceso

-8.07V

Spento

10V

9.52V

Acceso

-8.07V

Spento

Quindi quando i due diodi sono spenti il segnale e nella finestra mentre quando il diodo led rosso č acceso Vs>6.74V , quando č acceso il red rosso Vs<3.4V.

Si č potuto verificare quindi il comportamento della finistra:

dove se  3.4V<Vs<6.74V le uscite Va e Vb saranno negative e i led spenti come detto in teoria e verificato con la prova. Se invece Vs<3.4V il led green alimentato da Vb si accende mentre il led redč spento; se invece Vs>6.74V si accende il led red e il green č spento.


Scarica gratis Verifica del comportamento di un amplificatore operazionale come comparatore semplice e a finestra
Appunti su: amplificatore op finestra, https:wwwappuntimaniacomtecnicheelettronica-elettricitaverifica-del-comportamento-di-13php,



Scarica 100% gratis e , tesine, riassunti



Registrati ora

Password dimenticata?
  • Appunti superiori
  • In questa sezione troverai sunti esame, dispense, appunti universitari, esercitazioni e tesi, suddivisi per le principali facoltą.
  • Universitą
  • Appunti, dispense, esercitazioni, riassunti direttamente dalla tua aula Universitaria
  • all'Informatica
  • Introduzione all'Informatica, Information and Comunication Tecnology, componenti del computer, software, hardware ...

Appunti Ingegneria tecnico Ingegneria tecnico
Tesine Gestione Gestione
Lezioni costruzione costruzione