Appunti per Scuola e Università
humanisticheUmanistiche
Appunti e tesine di tutte le materie per gli studenti delle scuole medie riguardanti le materie umanistiche: dall'italiano alla storia riguardanti le materie umanistiche: dall'italiano alla storia 
sceintificheScientifiche
Appunti, analisi, compresione per le scuole medie suddivisi per materie scientifiche, per ognuna troverai appunti, dispense, esercitazioni, tesi e riassunti in download.
tecnicheTecniche
Gli appunti, le tesine e riassunti di tecnica amministrativa, ingegneria tecnico, costruzione. Tutti gli appunti di AppuntiMania.com gratis!
Appunti
tecniche
AeronauticaAgricoltura agrariaArchitetturaAutomobileCostruzione
Demografia urbanisticaElettronica elettricitaForensicsIngegneria tecnicoVela


AppuntiMania.com » Tecniche » Appunti di Elettronica elettricita » Risp.in frequenza filtro lp 2° ordine (butterworth)

Risp.in frequenza filtro lp 2° ordine (butterworth)




Visite: 1663Gradito:apreciate stela [ Picolo appunti ]
Leggi anche appunti:

Analizzare il Filtro R-C e il suo comportamento


Analizzare il Filtro R-C e il suo comportamento Schema elettrico:                                   

I trasformatori


I TRASFORMATORI Il trasformatore viene definito come una macchina statica

Caratterizzazione dell'Attacco Ionico in Plasma


Caratterizzazione dell'Attacco Ionico in Plasma Lo scopo della caratterizzazione
immagine di categoria

Scarica gratis Risp.in frequenza filtro lp 2° ordine (butterworth)






Vu

 

Vi

 


A(dB)

20





10



4







-10





-20






-30




-36


-40

 
RISP.IN FREQUENZA FILTRO LP 2° ORDINE (BUTTERWORTH)



















































TABELLA PROVA Vipp10V


f(KHz)

Vupp

Vupp/Vipp

F.d.t. dB

































ANALISI TEORICA

fH f RC=1.026 KHz


A0=1+RB/RA=1.589


A0dB=20Lg1.589=4dB


Alla f 0.1KHz         F.d.t. dB=4 dB

Alla f 10KHz          F.d.t. dB=-36 dB












RELAZIONE


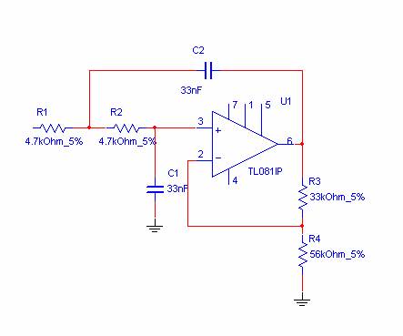
Scopo Analizzare il circuito LP di tipo VCVS alla Butterworth e determinare il valore di A0 e la frequenza di taglio superiore fH.Realizzare il circuito rilevare la curva di risposta del modulo riportando i valori.

Premesse teoriche

C1=C2=C

R1=R2=R

ω0=1/RC

2τ=1/Q=3-A0

fH=f0=1/2пRC=1.026 KHz

A0=1+RB/RA=1.589

A0dB=20Lg1.589=4dB

REALIZZAZIONE Per la realizzazione della prova ci siamo serviti di 4 resistenze,di cui rispettivamente due da 4.7KΩ ed un'altre due da 33KΩ e da 56KΩ,di due condensatori da 33nF,un generatore di funzione e un'oscilloscopio.Dopo aver montato il circuito,ed aver fatto un'accurata analisi teorica abbiamo cominciato la prova che consisteva nel visionare l'uscita sull'oscilloscopio alle diverse frequenze stabilite che erano rispettivamente di 0.1,0.5,1,2,4,6,10KHz e visionare l'uscita con il segnale d'ingresso che era di 10V sinusoidali.

Dopo aver completato la prova abbiamo confrontato i valori che avevamo ottenuto sperimentalmente con i valori calcolati precedentemente analiticamente,si è notato un piccolo margine di errore su alcuni dei valori calcolati che però non compromettevano la prova dato che la loro grandezza era talmente piccola da non destare problema,e quindi possiamo dire che la verifica della prova del filtro VCVS LP di 2° ordine alla Butterworth è stata ottenuta.


Scarica gratis Risp.in frequenza filtro lp 2° ordine (butterworth)
Appunti su:



Scarica 100% gratis e , tesine, riassunti



Registrati ora

Password dimenticata?
  • Appunti superiori
  • In questa sezione troverai sunti esame, dispense, appunti universitari, esercitazioni e tesi, suddivisi per le principali facoltà.
  • Università
  • Appunti, dispense, esercitazioni, riassunti direttamente dalla tua aula Universitaria
  • all'Informatica
  • Introduzione all'Informatica, Information and Comunication Tecnology, componenti del computer, software, hardware ...

Appunti costruzione costruzione
Tesine Gestione Gestione
Lezioni Ingegneria tecnico Ingegneria tecnico