![]() |
|
| Appunti tecniche |
|
| Visite: 2026 | Gradito: |
Leggi anche appunti:La retroazioneLa retroazione Si dice che esiste una retroazione o reazione quando una parte Sistema bilanciato - Trasformata di Laplace - Grafici di BodeSistema bilanciato - Trasformata di Laplace - Grafici di Bode Lo schema Energia solareENERGIA SOLARE L'Energia solare è l'energia raggiante prodotta nel Sole |
![]() |
![]() |
Pilotaggio di un servo motore tramite PWM
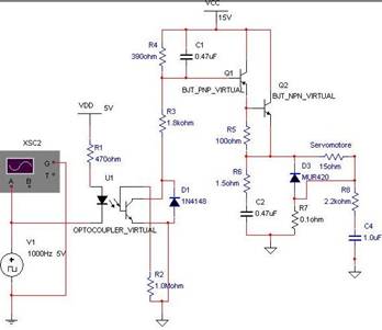
Schema circuitale :

Schema circuitale realizzato con multisim :

Cenni teorici :
PWM
Un segnale di Pulse Width Modulation - Impulsi Modulati in Ampiezza o più semplicemtente PWM, modificato tramite giusti amplificatori ci consente di ottenere una tensione continua per poter ad esempio pilotare un motore o un microcontrollore. La forma d'onda tipica di un segnale di PWM è un'onda quadra :
Il segnale viene diviso in periodi e ogniuno di questi è l'intervallo di tempo costante tra un impulso ed il successivo. Conoscendo la durata di ogni periodo si può calcolare la frequenza e anche il duty cycle del segnale PWM che non è altro che il rapporto tra il tempo in cui il segnale è a livello logico alto e quello in cui è a livello logico basso espresso in percentuale. Se per esempio abbiamo un Duty Cycle del 50% significa che il segnale rimane alto esattamente per lo stesso tempo in cui sarà basso, ovviamente variando la larghezza degli impulsi, cioè il tempo in cui il segnale è a livello logico alto, abbiamo una variazione del Duty Cycle.
Circuito di controllo PWM
Quando all'ingresso invertente del comparatore interno all'integrato 494, c'è una corrente maggiore rispetto a quella dell'ingresso non invertente in uscita abbiamo uno 0. Questo segnale arriva senza modificarsi all'ingresso della porta nor, mentre l'altro ingresso rimane sempre a 0, perciò per come funziona la porta logica abbiamo 1 all'uscita quindi la corrente alimenta la base del transistor portando a massa il collettore e facendo così condurre il fototransistor.
Quando invece l'ingresso non invertente è maggiore dell'ingresso invertente all'uscita dell'amplificatore abbiamo 1 e quindi all'uscita del nor abbiamo un altro 1 ciò significa che il transistor non conduce e non passa corrente nel circuito. Nel nostro circuito all'ingresso invertente abbiamo la tensione di set-point, ossia la tensione relativa alla velocità a cui vogliamo far girare il motore, mentre all'ingresso non invertente abbiamo la tensione di ritorno della dinamo tachimetrica (o dell'encoder incrementale), che in pratica è la velocità effettiva a cui sta girando il motore in quel momento.
Dinamo tachimetrica
La dinamo tachimetrica è un dispositivo collegato direttamente all'albero del motore e in uscita fornisce una tensione continua direttamente proporzionale alla velocità di rotazione. In genere è usata nei controlli di velocit, come nel nostro caso. Ha una precisione molto alta.
Encoder incrementale
Non è altro che un dispositivo digitale collegato anch'esso all'albero del motore e permette di misurarne con estrema precisione la velocità. L'unico difetto è il costo elevato, per questo si predilige l'uso delle dinamo tachimetriche.
Nella versione più semplice ha una sola uscita che, per ciascun giro dell'albero emette un impulso digitale. I dispositivi commerciali dispongono solitamente di due uscite, sfasate di 90° una dall'altra: ciò permette, oltre che di rilevare la velocità, anche di sapere il verso di rotazione osservando quale segnale è in anticipo sull'altro. Inoltre molto spesso vi è anche una terza uscita che emette un impulso quando l'albero del motore si trova in posizione zero.
Ha un'uscita open collector e ha bisogno quindi di una resistenza di pull-up e di un'alimentazione di 5 o 12 Volt.
Transistor NPN (Tip32) o PNP (Bux11)
Questi transistor BJT sono utilizzati come amplificatori di tensione o corrente.

Ogni transistor ha tre morsetti : uno di ingresso, base; uno di uscita, collettore; uno in comune sia all'ingresso che all'uscita, emettitore. I transistor NPN e transistor PNP differiscono per la circolazione della corrente, indicata dalla freccia. NPN significa che l'emettitore è drogato di tipo N, la base è di tipo P, il collettore è di tipo N. PNP al contrario vuol dire che l'emettitore è drogato di tipo P, la base è di tipo N, il collettore è di tipo P.
Essere drogati di tipo N significa possedere elettroni liberi, mentre essere drogati di tipo P, significa possedere delle lacune o cariche elettriche positive. Applicando il principio delle correnti di Kirchhoff, abbiamo che la somma delle correnti entranti deve essere uguale alla somma delle correnti uscenti e quindi IE = IB + IC . Ovviamente ad ogni morsetto si ha la propria resistenza : RC il resistore che si trova sul collettore, RE il resistore dell'emettitore; con RB quello della base.
Per il transistor NPN abbiamo le seguenti equazioni alle maglie : Vbb (tensione di ingresso della base) = Rb*Ib + Vbe (tensione tra base ed emettitore). Abbiamo anche l'equazione della maglia di uscita che è : Vcc = Rc*Ic + Vce (tensione tra collettore ed emettitore). Teniamo presente che Ic = Hfe*Ib, dove Hfe è un parametro del costruttore del transistor compreso tra 100 e 300.
Per il transistor PNP abbiamo la stessa equazione sulla maglia di uscita : Vcc = Rc*Ic + Vce, mentre però stavolta
Ic = - (Vce/RC) + (Vcc/RC) che è poi l'equazione di una retta.
Descrizione della prova :
Abbiamo realizzato questo circuito solo in modo teorico, non lo abbiamo riprodotto sulla breadboard quindi la mia descrizione della prova è puramente teorica, mi limiterò ad esporne il funzionamento teorico, non conoscendo quello reale.
L'uscita del PWM, essendo un segnale a forma d'onda quadrata, può assumere solo i valori 0 o 1.
Se l'uscita è 0 il led del fotoaccoppiatore si accende, facendo entrare in conduzione il fototransistor e portando a massa il collettore. Dato che conduce il fototransistor entra in conduzione anche il Tip32, che è un transistor PNP, alimentato alla base da una corrente negativa. Quando il transistor PNP conduce, lo fa anche il Bux11, che è un altro transistor stavolta però NPN. Quest'ultimo entrando in conduzione va ad alimentare il servo-motore che inizia a muoversi, nel frattempo la dinamo tachimetrica rileva la velocità e manda questa informazione al PWM che facendo delle comparazioni tramite gli amplificatori operazionali presenti all'interno decide se fornire altra corrente al motore (perché significa che non ha ancora raggiunto la potenza desiderata) o servendosi dell'effetto volano, blocca l'emissione di corrente, in quanto significa che il motore sta girando più velocemente di quanto dovrebbe.
Se l'uscita è 1 il diodo è spento perciò chiaramente mentre prima il fototransistor conduceva, ora non lo fa più e di conseguenza il circuito non produce nessun tipo di corrente almeno fino a quando il PWM non decide che è ora di aumentare la corrente per far girare il motore.
![]() |
| Appunti su: |
|
| Appunti costruzione | ![]() |
| Tesine Ingegneria tecnico | ![]() |
| Lezioni Gestione | ![]() |