![]() |
|
| Appunti tecniche |
|
| Visite: 1724 | Gradito: |
Leggi anche appunti:Gli Amplificatori Operazionali - L'amplificatore integratoreGli Amplificatori Operazionali L'amplificatore integratore Un Le linee di forza magneticheI fenomeni magnetici sono prodotti dalle correnti elettriche e, tra i fenomeni magnetici Energia nucleareEnergia nucleare Generalità L'energia nucleare rappresenta, allo stato attuale |
![]() |
![]() |
Convertitore D/A a resistori pesati
SCOPO
Realizzazione di un convertitore D/A e verifica del suo funzionamento
STRUMENTI E COMPONENTI
1 amplificatore operazionale (integrato) μA741;
1 Resistenza da 4,7 KΩ;
5 Resistenze da 1 KΩ;
1 Resistenza da 2,2 KΩ;
1 Swich;
3 diodi led;
1 Alimentatore duale;
1 Bread-board;
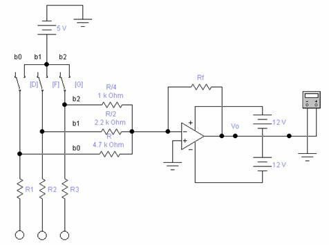
Schema elettrico:

Schema di montaggio:

Tabella valori:
|
b2 |
b1 |
b0 |
Vo(volt) |
|
|
|
|
|
|
|
|
|
|
|
|
|
|
|
|
|
|
|
|
|
|
|
|
|
|
|
|
|
|
|
|
|
|
|
|
|
|
|
|
Parte pratica
Osservando lo schema elettrico, possiamo notare che è un convertitore D/A a resistori pesati a 3 bit, e i tre resistori d'ingresso hanno valori che aumentano con la potenza del 2, infatti valgono R, R/2, R/4 e per questo motivo vengono detti pesati
Il funzionamento di questo convertitore si basa sulla somma di correnti che viene effettuata in un amplificatore operazionale configurato come sommatore.
Da quanto si può notare dallo schema elettrico, l'amplificatore operazionale sta lavorando in configurazione inverte, quindi il segnale d' uscita risulta sfasato di 180° rispetto al segnale di ingresso, dunque la tensione di uscita sarà di valore negativo.
Le correnti appropriate sono prodotte collegandoli, attraverso un insieme di n deviatori che sono controllati dagli n bit della parola d'ingresso, alla tensione Vrif. Tale controllo è effettuato in modo che il deviatore relativo al bit più significativo indirizzi la massima corrente quando è nella posizione 1. Di conseguenza il bit meno significativo è associato al più basso valore di corrente.
Un bit pari ad 1 connette il resistore alla tensione di riferimento, incrementando così la corrente di un valore proporzionale al suo peso.
Un bit pari a 0 connette il resistore a massa e quindi non contribuisce alla corrente totale.
Dopo aver realizzato il circuito su bread-board abbiamo, con un alimentatore duale, alimentato il circuito fornendo 5V come tensione di riferimento, e 12V nei piedini 7 (+Vcc) e 4(-Vcc) per alimentare l'operazionale.
Dopo aver montato tutti i componenti, compreso l'alimentatore duale, abbiamo posizionato in uscita un voltmetro che ci permetteva di visualizzare i valori di tensione in funzione della combinazione dei bit, che cambiavamo attraverso lo swich, di cui abbiamo rappresentato la precedente tabella.
Dalla tabella si può visualizzare che lasciando la combinazione a livelli bassi come ad esempio 001 si aveva un valore di tensione quasi impercettibile pari a - 1,0V invece aumentando la combinazione, il valore di tensione andava scendendo sempre di più fino ad arrivare ad un minimo di - 8,3V.
Dai valori rappresentati nella tabella c'è da notare che la tensione d'uscita ha valori negativi che sono dovuti alla configurazione dell'amplificatore operazionale.
Dopo aver ricavato la tensione d'uscita Vo, attraverso il software Electronic WorKbench abbiamo ricostruito il circuito di cui ne abbiamo simulato il comportamento.
Nella simulazione del circuito abbiamo dato le stesse combinazioni, che abbiamo adottato per il circuito vero e proprio, quindi abbiamo messo all'uscita di questo convertitore un voltmetro che a secondo della combinazione ci dava valori di tensione quasi uguali al circuito reale.
Infine dopo aver simulato il comportamento del circuito abbiamo creato 2 tabelle di cui una rappresenta la tensione d'uscita del circuito reale, l'altra la tensione d'uscita del circuito simulato.
Infine si sono confrontate le due tabelle, notando che i valori erano molto simili, avendo così la certezza che il circuito funzionasse.
![]() |
| Appunti su: |
|
| Appunti Gestione | ![]() |
| Tesine costruzione | ![]() |
| Lezioni Ingegneria tecnico | ![]() |