![]() |
|
| Appunti superiori |
|
| Visite: 4772 | Gradito: |
Leggi anche appunti:Beat movie - Subterraneans -1960Beat movie - Subterraneans -1960 Jack Kerouac Sulla Fotografia e Noema: Sartre e "La camera chiara"Fotografia e Noema: Sartre e "La camera chiara" La filosofia esistenzialista La resa dell'umorismoLa resa dell'umorismo Da sempre filosofi, scrittori e linguisti hanno |
![]() |
![]() |
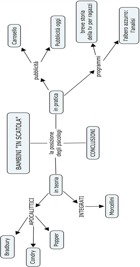
BAMBINI "IN SCATOLA"
infanzia e schermo televisivo
"La televisione non durerà. È solo un po' di luce negli occhi".
(Mary Sommerville, pioniera delle trasmissioni radiofoniche educative, 1948)

UNA PREMESSA:
La prima domanda che mi è stata posta da molti quando ho comunicato loro l'argomento della mia tesina è stata: non è 'superato' parlare di tv e bambini nell'era di Internet, dei videogiochi, di youtube?
Se volessi mettere in guardia nei confronti della tv o, peggio, condannarla tout court, sì, lo sarebbe. Ma il mio intento è completamente diverso.
Cosa mi propongo di fare? Su quali basi?
Ciò che ha destato il mio interesse nel rapporto fra l'infanzia e lo schermo
televisivo è stato il ruolo sociale che questo ha svolto, catalizzando
l'immaginario mondiale. Questa suggestione ha agito profondamente sul pubblico
infantile, dando il via a quei fenomeni di 'abuso televisivo' tanto
criticati dai cosiddetti 'apocalittici'. allo stesso tempo però il
mezzo televisivo si è configurato come un profondo fattore unificante della
popolazione italiana, trasmettendo valori comuni, un'unica lingua, chiari
modelli. E' lecito così affermare che questo mezzo sia stato il primo a
suggerire la possibilità di una media-education,
di una formazione visiva affiancata a quella verbale, aprendo la via a tutta la
tecnologia successiva. Ultimo ma non meno importante motivo di questa mia
analisi è il fatto che sul fenomeno televisivo siano già state effettuate
moltissime ricerche scientifiche, psicologiche e sociologiche, e molte
riflessioni condotte da illustri intellettuali. Tutto questo costituisce un
solido punto di partenza per il mio ragionamento.
IL DIBATTITO IN CORSO
Nell'Europa ferita dai totalitarismi la morte imperante coinvolge in profondità il mondo etico di ciascun individuo, svuotando di significato l'impalcatura valoriale che aveva precedentemente caratterizzato l'intera cultura occidentale.
Nel deserto morale lasciato dalle guerre mondiali la necessità primaria del singolo e delle istituzioni è quella di ricostruire una cultura comune e condivisa: il boom economico degli anni '50 affianca e accelera questo processo, soprattutto tramite l'improvvisa diffusione del mass medium per eccellenza, la televisione. Essa, la scatola magica, come la definisce Renata Metastasio[1], collabora alla creazione di un immaginario globale, pilotato da quelle che sono le principali esigenze commerciali e basato su messaggi del tutto innovativi, dagli effetti inizialmente imprevedibili, che possono costituire aiuto o disturbo nei confronti dei progetti educativi convenzionali.
"Piccolo popolo" è la definizione che Bianca Pitzorno, una delle più famose scrittrici contemporanee per ragazzi, dà del mondo infantile, volendo evidenziare così quanto questo sia una parte fondante della società, un vero e proprio gruppo con precise necessità ed esigenze.
In un momento storico tanto complesso e doloroso, era (e, a ben guardare, è anche oggi) fondamentale per i bambini trovare nuovi mondi in cui specchiarsi, ai quali riferirsi.
I mass media, in particolare la televisione, si configurano così come "agenzie pedagogiche non intenzionali", una sorta di "asilo d'infanzia globale" che, raggiungendo la maggior parte dei bambini, fornisce quella pàideia che un tempo era trasmessa dalla comunità.
Analizzando così il fenomeno "bambini e televisione" è facilmente comprensibile come la televisione abbia agito da catalizzatore dell'immaginario infantile. Essa risponde infatti ad una delle principali richieste del bambino, quella di fantasticare. Un amico immaginario, i sogni ad occhi aperti, il gioco del "facciamo finta che".la televisione offre incredibili possibilità in questo senso. Per i bambini il virtuale non è nulla di estraneo, "ciò che è virtuale esiste senza essere là, esiste senza avere, perciò, delle coordinate spazio-temporali precise[2]" (Levy). Proprio come le favole.
Si fa strada così, secondo alcuni studiosi, fra i quali Popper, la necessità di una "patente" per fare televisione o, come diceva Papa Wojtyla, di un "codice etico", per poter tutelare gli utenti più giovani, meno capaci di senso critico e maggiormente sottoposti a "errori e abusi" nell'ambito della comunicazione televisiva.
Come sostiene la psicologa Patricia Greenfield, questo non significa che la televisione sia dannosa o falsa tout court, ma semplicemente che debba essere utilizzata con cautela, come qualsiasi strumento potente, per far sì che diventi un valido supporto didattico, anche perché, citando McLuhan, "il mezzo è messaggio", la natura stessa del medium influenza la comunicazione e stimola in noi lo sviluppo di particolari facoltà, ancora da studiare e sfruttare al meglio.
Il dibattito sulla reale natura degli effetti della comunicazione televisiva nei confronti dei più giovani è infatti ancora aperto, anzi alimentato dal progresso tecnologico costantemente in atto, e può essere considerato a partire da due categorie coniate nel 1964 da Umberto Eco: "apocalittici" e "integrati".
Apocalittici e integrati può essere a buon diritto considerato una pietra miliare nella storia del dibattito sul rapporto fra minori e televisione.
Le ragioni di questa centralità sono in primo luogo da ricercarsi nella presentazione accurata delle diverse posizioni, in secondo luogo nella lucidità analitica di Eco, che esplicita chiaramente il suo pensiero: a suo parere quella esaminata è una "problematica mal posta", in quanto si riflette su l'opportunità o meno di "censurare" la televisione, e non sul modo di renderla "culturale", accessibile a tutti.
Questa posizione, da me pienamente condivisa, risulta ancora oggi di una sorprendente modernità e rilevanza, tanto da aver caratterizzato, in seguito, anche al dibattito sulla
filosofia della rete.
La posizione di POPPER
"È mia convinzione che, esprimendo il problema della politica nella forma: 'Chi deve governare?' o 'La volontà di chi dev'essere decisiva?', ecc., Platone ha prodotto una durevole confusione nel campo della filosofia politica. [.] È evidente che, una volta formulata la domanda: 'Chi deve governare?', non si possono evitare risposte di questo genere: 'i migliori' o 'i più sapienti' o 'il governante nato'. Ma una risposta siffatta, per quanto convincente possa sembrare - infatti, chi potrebbe propugnare il governo del 'peggiore' o del 'più grande stolto' o dello 'schiavo nato'? - è, come cercherò di dimostrare, assolutamente sterile.[.] Ma ciò ci porta a un nuovo approccio al problema della politica, perché ci costringe a sostituire alla vecchia domanda Chi deve governare la nuova domanda Come possiamo organizzare le istituzioni politiche in modo da impedire che i governanti cattivi o incompetenti facciano troppo danno?"
(K. Popper, La società aperta e i suoi nemici)
In quest'opera del 1973-74 il filosofo riflette, secondo il metodo proposto in Congetture e confutazioni sul ruolo dello Stato, da lui considerato un "male necessario".
Popper si esprime così a favore di una società aperta, caratterizzata dalla democrazia (qualitativamente differente dalla tirannide), dalla partecipazione dei cittadini al governo e dall'applicazione delle leggi.
Il filosofo mantiene però un profondo realismo, sostenendo l'inutilità dell'utopia e schierandosi a favore di un cauto riformismo, fondato sui valori di giustizia e onestà.
È in questo contesto che si situa la critica di Popper alla televisione, intesa come possibile fonte di nuovi poteri assoluti, nel noto pamphlet Cattiva maestra televisione.
Popper inizia qui la sua analisi constatando la reale portata del potere del mezzo televisivo: esso infatti raggiunge un amplissimo numero di persone, costituendosi così come portatore di un vera e propria "educazione di massa". Ne consegue perciò che la televisione, intervenendo nel proporre al bambino una struttura attraverso la quale orientarsi nel mondo, può ostacolare la creazione di un ambiente etico.
Popper continua evidenziando come questo medium sia al di fuori di ogni possibilità di controllo da parte delle istituzioni.
Il filosofo, basando le sue affermazioni su ricerche svolte in Inghilterra nei primi anni '90, giunge a considerare il ruolo della violenza proposta dai programmi televisivi come un fenomeno sintomatico della distorsione operata dalla televisione sulla realtà.
Significativa
è l'analisi del caso della violenza, un fenomeno molto diffuso, basti pensare
che, in prima serata infatti, su 350 persone apparse sullo schermo in media ne
muoiono
È a questo punto che si situa la provocazione di Popper: per fare televisione bisogna essere "patentati", vale a dire consapevoli del proprio ruolo di adulti ed educatori. Non passivizzare il bambino, ma attivare le sue risorse interne, quella che i post-moderni hanno definito -per dirla con Umberto Eco - "l'enciclopedia" che è dentro ognuno di noi.
La posizione di CONDRY
John Condry articola la sua analisi[3] su due fronti: quello dell'esposione ai messaggi mediatici e quello del contenuto di tali messaggi.
In merito alla prima questione lo studioso evidenzia come la presenza sociale della televisione sia esponenzialmente cresciuta a partire dagli anni '50 provocando gravi "effetti collaterali", il più significativo dei quali è la progressiva sedentarizzazione dei bambini, con il conseguente aumento dell'obesità e dell'apatia infantile.
In secondo luogo, Condry si sofferma sull'influenza dei contenuti televisivi sul comportamento dei bambini. Osserva così come in particolare i più piccoli apprezzino maggiormente cartoni animati marcati, enfatizzati, e quest'enfasi sostituisce l'attenzione e la comprensione, in quanto essi non sono ancora in grado di interpretare i sottintesi. I messaggi palesi degli spettacolo televisivi sono però spesso fuorvianti, e possono provocare serie modificazioni dell'universo valoriale del bambino, in particolare del suo atteggiamento nei confronti dell'aggressività e della sessualità. Bambini frequentemente esposti a scene di violenza risultano infatti:
John Condry prosegue poi la sua analisi riflettendo sulla televisione come "strumento commerciale" che disinforma e distorce le dimensioni spazio-temporali, vivendo in un eterno presente, vale a dire l'attenzione dello spettatore. Il mezzo televisivo è guidato dall'orologio, da tempi compressi che non permettono al pubblico infantile di sviluppare le necessarie relazioni fra passato, presente e futuro.
La struttura dei valori in televisione
A partire da un'analisi di spot del 1993 Condry classifica i valori espressi in televisione in valori terminali, fini a se stessi (come la felicità), predominanti nelle pubblicità per bambini e in valori strumentali, che esistono in funzione di uno scopo, esteriori (essere belli, giovanili.) ed interiori (essere capaci, furbi.). In ogni caso, valori egoistici ed autoriferiti, che, Condry sostiene, intrecciati nella modalità con la quale in televisione sono presentati i personaggi. È stato infatti dimostrato come per il pubblico la moralità di una azione in tv dipende da chi la compie, e questo mostra come sia promossa una rigida distinzione fra "buoni" e "cattivi" che non focalizza per nulla l'attenzione sulla conoscenza di sé e sullo sviluppo della capacità critica, essenziale in un bambino.
La posizione di RAY BRADBURY: una cupa visione del futuro
"Why aren't you in school? I see you every day wandering around". "Oh they don't miss me," she said. "I'm antisocial, they say. I don't mix. It's so strange. I'm very social indeed. It all depends on what you mean by social, doesn't it? Social to me means talking to you about things like this." She rattled some chestnuts that had fallen off the tree in the front yard. "Or talking about how strange the world is. Being with people is nice. But I don't think it's social to get a bunch of people together and then not let them talk, do you? An hour of TV class, an hour of basketball or baseball or running, another hour of transcription history or painting pictures, or more sports, but do you know, we never ask questions, or at least most don't; they just run the answers at you, bing, bing, bing, and us sitting therefore four more hours of film teacher. That's not social for me at all. It's a lot of funnels and a lot of water poured down the spout and out the bottom, and them telling us it's wine when it's not. They run us so ragged by the end of the day we can't do anything but go to bed or head for a Fun Park to bully people around, break windowpanes in the Window Smasher place or wreck cars in the Car Wrecker place with the big steel ball. Or go out in the cars and race on the streets, trying to see how close you can get to lamp-posts, playing "chicken" and knock hubcaps. [.]"
(Fahrenheit 451[4], pages 29 and 30)
"Ma perche non siete mai a scuola? Vi vedo ogni giorno, in giro, sempre vagabonda." "Oh, non soffrono troppo la mia mancanza, credetemi" rispose lei. "Sono un temperamento asociale, dicono. Non mi mescolo con gli altri. Ed è strano, perché io sono piena di senso sociale, invece. Tutto dipende da come s'intenda per senso sociale, non vi sembrai? Per me significa parlare con voi di cose come queste." Si mise a far suonare delle voci cadute dall'albero del giardino davanti alla casa. "O anche parlare di quanto è strano questo mondo. Stare con la gente è una cosa bellissima. Ma non mi sembra sociale riunire un mucchio di gente, per poi non lasciarla parlare, non sembra anche a voi? Un'ora di lezione davanti alla TV, un'ora di pallacanestro, un'ora di baseball o di footing, un'altra ora di storia riassunta o di riproduzione di quadri celebri e poi ancora sport, ma, capite, non si fanno domande, o almeno quasi nessuno le fa; loro hanno già le risposte pronte, su misura, e ve le sparano contro in rapida successione, bang, bang, bang, e intanto noi stiamo sedute là per più di quattr'ore di lezioni con proiezione. Tutto ciò per me non è sociale. E' tutta acqua rovesciata a torrenti, risciacquatura è, mentre loro ci dicono che è vino quando vino non lo è. Ci riducono in condizioni così pietose, quando viene la sera, che non possiamo fare altro che andarcene a letto o rifugiarci in qualche Parco divertimenti a canzonare o provocare la gente, a spaccare i vetri nel Padiglione degli spaccavetri o a scassare automobili, nel Recinto degli scassamacchine, con la grossa sfera d'acciaio. O non ci resta che salire in macchina e correre pazzamente per le strade, cercando di vedere quanto da vicino si possano sfiorare i lampioni e quanto strette si devono fere le curve, magari sulle due ruote laterali. [.]"
(Fahrenheit 451[5], pagine 34 e 35)
In an interview reported in the ediction of the book that I have, the journalist asks Ray Bradbury this question:
"Like many people, I've read Fahrenheit
And the writer:
"Orwell was dealing with communism and
his disillusionment with communism in
La posizione di MORCELLINI
Mario
Morcellini, preside della facoltà di Scienze della comunicazione all'università
"
Morcellini si sofferma poi sul motivo della sua analisi, che può essere ritrovato nella vera "rivoluzione culturale" portata dalla televisione, che ha radicalmente modificato il ruolo della scuola e delle agenzie educative tradizionali. Si sente qui esplicitamente l'eco di "Cattiva maestra tv" di Popper e Con dry, i quali vengono accusati di non essere capaci di mettersi in discussione nei confronti della "nuova" infanzia. L'autore infatti tende a dimostrare come le paure che gli adulti sentono nei confronti dei nuovi media non sono tanto originate dalla reale influenza che questi hanno nel comportamento dei bambini, quanto al sostanziale mutamento dei rapporti fra genitori e figli: se fino a sessant'anni fa la relazione era unidirezionale, ora sono sempre più spesso i bambini ad insegnare agli adulti come orientarsi nel mondo virtuale, dimostrandosi più esperti e abili di loro, mettendo in discussione la tradizionale gerarchia familiare. Questa tesi sembra essere confermata dalle ricerche proposte dallo stesso Morcellini, secondo cui fra il pubblico dei minori e quello degli adulti sussiste una radicale differenza nell'approccio al mezzo televisivo: se i primi hanno un rapporto "anaffettivo" con la tv, che è vista come una risorsa "a tempo perso", sono proprio i secondi, in particolare gli anziani, a vivere emotivamente i momenti passati davanti al televisore, che diventa un "amico", una "compagnia".
Assistiamo così ad un definitivo ribaltamento del dibattito in questione, secondo una posizione che vede nei ragazzi spettatori consapevoli, non passivi, capaci di apprezzare prodotti validi (come dimostra una ricerca sulla fruizione del messaggio pubblicitario, che è cercato o evitato a seconda del suo livello qualitativo) e in grado, proprio perché profondamente inseriti nel meccanismo dei "non-luoghi" (Auge) e del "virtuale" (Levy) di farne uno strumento per conoscere il mondo, il "reale", secondo lo schema
![]()
presenza
orientamento affezione
e/o neutralità piuttosto che su quello classico del "modellamento", che
prevederebbe un adeguamento del comportamento del ragazzo a quello visto sul
video.
Morcellini individua infine una tanto interessante quanto naturale tendenza alla "normalizzazione" nella fruizione della televisione: dagli esordi ad oggi si registra infatti un progressivo calo degli ascolti, che evidenzia come gli stessi ragazzi, dopo l'euforia iniziale, siano stati in grado, in situazioni familiari e sociali "normali", di autoregolarsi.
Si configura così la necessità di creare non un improbabile palinsesto pubblico per i minori, ma una "cultura dell'audiovisivo", capace non solo di "insegnare i media" ma anche di "farlo tenendo conto dei media".
La posizione di PATRICIA GREENFIELD
Patricia Greenfield sviluppa la sua analisi[7] in tre punti principali:
Per comprendere la televisione, sostiene la psicologa, dobbiamo comprenderne il codice simbolico costituito da:
-Elementi visivi: passaggio da un'inquadratura ad un'altra, panoramica della cinepresa, zoomata, etc.
-Tecniche auditive: voce narrante, simulazione del pubblico che ride, etc.
Molto spesso i bambini non sono in grado di inferire correttamente i rapporti tra le scene. A sostegno di questa tesi l'autrice riporta un esperimento proposto in Germania in cui un campione di bambini di sei anni credeva che nella favola "Il topo di campagna e il topo di città" ci fossero due protagonisti, uno più grande nelle ripresa in primo piano ed uno più piccolo in quelle a distanza.
L'alfabetizzazione televisiva risulta quindi indispensabile ed una volta acquisitala la televisione può divenire un ottimo mezzo per comunicare contenuti ad un pubblico infantile grazie ad alcune sue caratteristiche quali: l'azione, gli effetti sonori e i cosiddetti "tagli" ovvero i modelli simbolici tipici di ogni programma che vengono interiorizzati dal bambino capace poi di replicarli e di integrarne parti eventualmente mancanti
Per adattare un palinsesto televisivo ad un pubblico infantile è necessario tener conto di alcuni elementi:
-Da che cosa è attratto il pubblico potenziale: animazione, pupazzi, effetti sonori.
-Principio dell'acquisizione (secondo la definizione di Piaget): per imparare qualcosa il bambino deve poterlo connettere con qualcosa che già conosce.
-La ripetizione consolida l'apprendimento.
-E' importante la partecipazione attiva dei bambini.
Questi elementi sono fondamentali per una fruizione equilibrata del mezzo televisivo che presenta comunque alcuni rischi:
-Stereotipizzazione dei ruoli sessuali
-Conflitti di identità
-Aumento di tolleranza alla violenza
-Percezione della tv
Al termine del suo saggio Patricia Greenfield evidenzia come i bambini traggano naturalmente la maggior parte delle informazione dai messaggi visivi più che da quelli uditivi e solo crescendo le due fonti si integrino armonicamente. Si può così sostenere che la tv non modifichi in modo definitivo il rapporto esistente tra i sensi del bambino, ma si rivolga ad uno stato caratteristico del livello evolutivo che in quel momento privilegia la vista.
"Gli effetti della tv sono in funzione non soltanto di ciò che il mezzo di comunicazione trasmette ma anche di ciò che il bambino porta con sé, nell'accostarsi ad esso".
In conclusione la psicologa prospetta alcune proposte volte a migliorare il rapporto fra infanzia e schermo televisivo:
-Un sistema didattico multimediale caratterizzato da: sviluppo di tutti gli aspetti della mente, discussione critica, pluralità dei mezzi, cultura largamente accessibile.
-Creazione di spettatori critici attraverso lo studio della televisione.
-Fare dei bambini consumatori esigenti ponendoli "dall'altra parte della cinepresa".
La posizione di ANNA OLIVERIO FERRARIS
La psicologa, in un'intervista rilasciata a Roma il 5 dicembre 1995 sul tema "TV e bambini" (dal sito www.mediamente.rai.it ) riflette su cinque punti principali:
A queste motivazione corrispondono però alcuni rischi, come quello di non saper distinguere il vero dal verosimile e di ricordare, di un programma, solo le immagini più forti, visto che il breve tempo di attenzione dei bambini spesso non permette loro di cogliere il filo logico di ciò che vedono.



CONFRONTO FRA CAROSELLO E
|
|
Carosello |
Pubblicità moderna |
|
Destinatari |
Bambini e genitori, infatti i prodotti rappresentati possono interessare soprattutto gli spettatori adulti, mentre la modalità di presentazione attira il pubblico infantile. |
I bambini, dei quali si utilizzano i miti, il linguaggio, gli ambienti. È' poi il pubblico infantile a coinvolgere i genitori nell'acquisto. |
|
Collocazione temporale |
Va in onda in primissima serata, dura qualche minuto. |
E' spesso collocata nella fascia pomeridiana, quando solitamente sono proposti i cartoni animati. |
|
Grado di responsabilizzazione |
Estremamente limitato. |
Abbastanza rilevante, come dimostrano le ricerche sugli stereotipi sessuali imposti/proposti dalla pubblicità per l'infanzia. |
|
Argomento |
Vario. Si trattava di brevi gag spesso interpretate da personaggi famosi. |
Spesso focalizzato sullo stereotipo sessuale o su valori come la prevaricazione e il possesso. |
|
Tecnica di divulgazione |
Esplicitata, il fine pubblicitario era dichiarato. |
Implicita, lo spot è fuso nella situazione narrativa. |
|
Stile di conduzione |
Nullo. Lo slogan era semplicemente giustapposto all'episodio precedente. |
Articolato: grande importanza hanno le inquadrature, gli effetti speciali. |
|
Caratteristiche della comunicazione |
La comunicazione era pensata con criteri di qualità "cinematografici": ogni pubblicità doveva essere un piccolo film. |
La comunicazione sfrutta le tecniche della persuasione, fondamentale è l'impatto sul telespettatore e la rievocazione di un immaginario comune attraverso linguaggio, colori, suoni. |
IL "FENOMENO CAROSELLO"
Carosello nasce il 3 febbraio 1957, è il primo spazio televisivo dedicato alla pubblicità, inventato da Luciano Emmer.
La durata di ogni filmato varia, a seconda del periodo, da da 1 minuto e 45 secondi a 2 minuti e 15 secondi.
Alla pubblicità vera e propria è invece dedicato il solo "codino pubblicitario", che dura solamente 35 secondi.
Il contenuto del filmato era completamente estraneo alla natura del prodotto pubblicizzato, e concepito come opera d'arte a sé stante, tanto che i più importanti personaggi di spettacolo dell'epoca vi parteciparono.
Presero fra gli altri parte a Carosello: Eduardo de Filippo, Mina, Vittorio Gassman, Dario Fo, Sergio Leone, Totò, Francesco Guccini, oltre a giovani registi e animatori.
ESEMPI DI CAROSELLI
|
I Briganti Mattacchioni sono i cartoni ed i coristi degli spot del Parmigiano Reggiano. Al famoso detto di un di loro: 'Oh gente, non so chi mi tenga', risponde il coro:' A lui sior capitano non piace la battaglia, gli piace una bianchissima tovaglia'. E sulla tovaglia: Parmigiano Reggiano che, termina lo spot:' firma la forma'. |
|
|
Una giovanissima Rita Pavone attor- niata da tanti ragazzini nella pubblicità della Algida per il lancio del cornetto 'cuore di panna'. E la stessa Rita, interrompendo i suoi coetanei, che stanno dialogando, dice:'Posso dire una parola? C'è un Algida laggiù che mi fa gola'. E tutti di corsa verso l'ambito gelato. |
|
|
|
|
|
|
Giorgio Gaber, nelle vesti di un improbabile cow boy con le sue canzoni e le sue ballate e la naturale simpatia è stato il protagonista per un Carosello estivo per il lancio del gelato Camillino nel biscotto Eldorado. Nei panni del personaggio 'Chitarra Joe' soleva dire:'State a vedere che fa Chitarra Joe'. |
|
|
Le ricerche più significative sulla stereotipizzazione dei generi nelle pubblicità per l'infanzia sono state, nel 2000, Metastasio, Chandler e Griffiths.
Secondo queste analisi negli spot per bambini si realizza una sorta di circolo vizioso: si propongono al pubblico schemi che già conosce, e allo stesso tempo si fa in modo che tali schemi si radicalizzino; in un certo senso attirando un target specifico gli si attribuiscono caratteristiche di genere altrettanto specifiche.
Bambini e bambine, con un'identità ancora in costruzione, traggono dal messaggio pubblicitario informazioni importanti per la loro differenziazione sessuale, appropriandosi dei modelli che sono loro proposti come adeguati al loro essere futuri uomini o future donne.
"Lo stereotipo viene appreso come una conoscenza della realtà e applicato successivamente alle varie situazioni" (Puggelli 2002).
Come sostiene D'Abbicco (1996) tali stereotipi penetrano in profondità nella personalità del bambino, divenendo una vera e propria "tappezzeria mentale".
Analisi degli spot per bambini mandati in onda in Spagna nel 2002 e in Italia nel 2004
Gli spot per bambini sono spesso mini-storie che promettono, qualora si compri il prodotto, una sorta di trasformazione, che per i maschi si concretizza in una performance, e nelle femmine in un miglioramento della posizione sociale. Ne consegue una forte messa in evidenza della categoria dell'apparire, proposta come l'unica via di affermazione della propria personalità.
|
|
MASCHI |
FEMMINE |
|
PROTAGONISTI |
Capelli corti Vestiti casual o sportivi di colore blu, nero e grigio. |
Capelli lunghi Abiti di colore rosa, seduttivi, uso di accessori. |
|
AZIONI |
Azione in sé. |
Percezione e interazione (realismo nell'identificazione con il ruolo materno). |
|
INQUADRATURE |
Vincenti e competitivi Vivacità e varietà nelle scene (uso delle riprese dal basso e delle inquadrature a piombo). |
Perdenti e non competitive Inquadrature all'altezza degli occhi o dall'alto per l'identificazione con il ruolo materno. |
|
DETTAGLI |
Di performance. |
Statici. |
|
MONTAGGIO |
Stacco Scene rallentate o accelerate. |
Dissolvenza Post-produzione emotivamente connotata. |
|
COLORI |
Grigio, nero, azzurro e blu. |
Rosa, azzurro e verde. |
|
AMBIENTAZIONE |
Esterno o interno non riconoscibile, che dia l'idea di sfida e avventura (ad esempio un garage). |
Interno, che richiami la sfera intima e privata (ad esempio camera e salotto). |
|
PIANO ACUSTICO |
Accompagnamento musicale. |
Jingle. |
|
PIANO VERBALE |
Prefissi di intensificazione (super, iper, stra..) Uso dell'imperativo. |
Vezzeggiativi e superlativi Uso del condizionale. |
BREVE STORIA DELLA TV PER L'INFANZIA
h. 17 3 gennaio 1954 NASCE
Il criterio di produzione dei programmi è "educare divertendo", secondo la tendenza tipica degli anni '50 e '60, che favoriva un'educazione specifica e differenziata per maschi e femmine. Le trasmissioni di questo periodo hanno perciò un contenuto fondamentalmente didattico, più che ricreativo.
La situazione cambia alla fine degli anni '60, quando, in una società travolta dalla contestazione, la televisione assume il ruolo di "evasione per tutti".
Dopo la crisi dei valori che avevano caratterizzato i decenni precedenti si profila la necessità di adeguare l'offerta televisiva alla domanda del mercato. Nascono così, in sostituzione della tv per ragazzi, i family programs, in grado di garantire ai palinsesti un'audience molto alta.
Su questa scelta, che affidava alla sola Rai2 la programmazione per l'infanzia, contribuirono certamente le neo-nate tv private, con il conseguente avvento dei cartoni animati giapponesi e delle fiction americane.
In questi anni domina la varietà dell'offerta da parte delle diverse reti, che porta ad una progressiva crisi della tv di stato, a fronte di una forte espansione delle tv private. La tv di stato si concentra così sulla programmazione per famiglie o per adolescenti.
Si attenuano le differenze fra la televisione di stato e i network privati, nascono le reti via satellite, Mtv e Internet prende parte al fenomeno televisivo.
L'ALBERO AZZURRO
Il programma degli autori (dal sito www.alberoazzurro.rai.it.)
L'Albero Azzurro è un giocattolo offerto ogni giorno ai bambini, ogni giorno un giocattolo diverso che dura al di là del programma televisivo, perché quello che la visione della puntata lascia allo spettatore è un'offerta di delicati inneschi per continuare
a giocare, pensare, immaginare.
In
ogni puntata, un tema, un oggetto concreto appartenente alla
realtà quotidiana, viene lavorato attraverso diverse trafile per portare
all'attenzione del bambino diversi aspetti di esso. Una palla è anche un
pianeta, un frutto, una mongolfiera, un uovo così da comporre un piccolo
campionario intorno all'idea di "rotondità".
Ogni puntata ha il peso educativo, lieve e prezioso, di una passeggiata
nel corso della quale si orienta l'attenzione del bambino su un
oggetto, intorno al quale si offrono inneschi di elaborazione, passando per il
quale si disegnano percorsi di relazione. Senza mai dimenticare che camminando
con un bambino la cosa veramente importante è mantenere accordato il
passo: è solo offrendo ai piccoli un programma molto spettacolare, ad alto
tasso di divertimento, pieno di ritmo, che possiamo avere la loro attenzione. E
dunque ogni aspetto particolare del tema generale è proposto attraverso forme
di spettacolo eterogenee compresenti nella puntata: si passa dal musical
alla narrazione, dalla "comica finale"
alla citazione del fumetto di supereroi, dalla costruzione
di giocattoli casalinghi all'interazione con semplici animazioni in
grafica, dallo spettacolo dei burattini alla riscoperta di giochi
socializzanti che vedono coinvolti bambini dei primi anni del ciclo
scolastico.
In questo modo ogni puntata, per varietà di stili e ricchezza di stimoli, si
presenta allo spettatore come una visione caleidoscopica: una cosa bella da
guardare, composta da più forme diverse ma armoniche tra di loro, ognuna delle
quali è un seme che vogliamo regalare ai bambini.
Dati generali
27 . LE AVVENTURE (10/6/91)
131 .
L'Esplorazione
132 . I Viaggi
133 .
134 .
135 . L'avventura nel Fantastico
Analisi della puntata sulla paura (puntata numero 25 del 1995)
Testi scritti per il programma da
Bruno Tognolini
Scaletta puntata 25 / 1995
Tema:
'CI SON TRE LUPI!'
NOTA . Questa scaletta è stata
sviluppata in copione da me stesso, e questo copione è a sua volta online.
Posso quindi rimandare al
copione 25 chi fosse interessato, per studio o curiosità, a
confrontare punto per punto il rapporto tra il progetto e l'opera (o per essere
più precisi, tra lo schema e il progetto, perché il copione è a sua volta
progetto del programma televisivo, vera opera finale).
1) RVM. Sigla di testa. 40''
2) STUDIO. INTERNO ALBERO. Introduzione tema. 2'
BUIO. Voce di Dodò: Aiuto! Aiuto! Voce di Luisa: cosa c'è? - C'è un lupo! - Dove? - Qui! - Ma sei lì dentro al buio? - Sì! - Allora accendi la luce! La luce si accende, e rivela
INTERNO ALBERO, Dodò a letto, atterrito: C'è ancora! È sotto il letto! Ho visto la zampa nera! Non posso alzarmi, ti prego, vieni tu! Si apre la finestrella, da fuori si affaccia Luisa: allora dov'è questo lupo, io non lo vedo. Dodò si guarda intorno: se ne è andato. Dài, su, alzati! C'è un bellissimo sole, vieni fuori. Alzandosi, Dodò si confida: non basta mica il sole. Ci sono due lupi: uno sparisce quando viene la luce, ma l'altro sparisce solo quando viene un grande. Chissà come fa a resistere alla luce. Si spalanca di nuovo la finestra, appare Lavinia con un paio di occhiali neri: io lo so come fa, con gli occhiali da sole! E giù versacci da lupo spaventoso. Uffa, non prendermi in giro! Dodò inveisce, Lavinia scappa ridendo, Dodò conclude il ragionamento: Lavinia non ci crede che c'è il lupo, Luisa invece sì: per questo il lupo se ne va quando lei viene. Lavinia dice che gli scuccurilli non hanno paura di niente, ma io non ci credo. Tu di che bestia hai paura?
3) RVM. Repertorio mondo. 1'
Antologia di animali 'paurosi' dalle varie bobine (lupi, orsi, serpenti, giaguari, vermi, insetti, etc.).
4) STUDIO. EMPORIO. 2'
Preparando l'occorrente per la manualità Empirio chiama e richiama, ma Lavinia non viene: dove sarà finita? Forse Empirio lo sa: è appena andata via una cliente con la pelliccia. E allora? E allora gli scuccurilli non hanno paura di niente, tranne che (Empirio disegna o mostra figure): delle signore con la pelliccia, delle nuvole bianche piccole e veloci, dei gatti rossi, e qualche volta del giovedì sera.
Ecco infatti un grido agghiacciante: Lavinia sbotta fuori da sotto il bancone (o da altro pertugio in cui si era acquattata), guarda atterrita i suoi mostri radunati nel disegno, e scappa a razzo coi capelli dritti. Indossando giacca e cappello, Empirio si scusa col bambino spettatore: la manualià la faranno dopo, ora deve trovarla e tranquillizzarla. E via a passo veloce.
5) STUDIO. ALBERO AZZURRO. Canzone. 5'
Affacciato al suo Albero, Dodò parla dei lupi con Luisa. Pare che esista un terzo lupo: il lupo dei grandi. E voi come fate con lui? Qualche volta lo affrontiamo da soli - confida Luisa - qualche altra chiamiamo anche noi - E chi? Un grande più grande? - O anche un piccolo - Davvero? Allora, quando viene il tuo lupo mi chiami?
C'è un solo strano movimento, nella statica scena: è Lavinia, che due o tre volte attraversa il campo di corsa sfrenata in silenzio (entra di qua ed esce di là, e nient'altro). I due la salutano appena (forse starà giocando), e continuano a parlare. Alla fine però arriva Empirio un po' trafelato, chiedendo di lei: l'hanno vista? Si è spaventata per una signora con pelliccia, e gli scuccurilli quando sono spaventati corrono fino a non poterne più: bisogna fermarla. Sì, l'hanno vista, correva da quella parte! Corri Empirio!
Dodò e Luisa
intonano
Alla fine Luisa va a casa, Empirio all'Emporio (appuntamento per la manualità), e Dodò e Lavinia, dopo tutti gli spaventi, faranno un bel gioco. Uno che non abbiamo fatto mai!
6) RVM. Spot promo giochi. 2'
Un promo giochi che non abbiamo visto mai.
7) STUDIO. EMPORIO. Manualità lunga. 5'
Empirio al banco. Due rapide parole di saggezza, mettendo via i disegni dei mostri di Nove, tipo: non ridere delle paure degli altri, per quanto ti sembrino buffe: non si sa mai. Poi:
MANUALITÀ libera.
E lancio videobimbo.
8) RVM. Videobimbo. 1'
9) STUDIO. PARCO. Filastrocca, storia e finale. 6'
Lavinia, del tutto rinfrancata, fa degli strani esercizi tra gli alberi, un po' mimo Marcel Marceau un po' tai chi. Sono le mosse segrete contro il lupo: se le fai con le giuste parole magiche inglesi, che è la lingua dei guerrieri stellari, non si sa cosa fanno al lupo, ma di certo fanno passare la paura.
FILASTROCCA CONTRO
Beh, funziona? - chiede Luisa - Così così - risponde Lavinia, spaventata dall'improvvisa apparizione. Del resto, ragiona Luisa, non è mica così urgente farsi passare la paura: un po' di paura nella vita serve
STORIA di un tizio che non aveva paura di niente e finì male.
Alla fine entra in ballo un palloncino: Lavinia lo tiene e Dodò lo scoppia col becco (spillino fissato con scotch). Luisa si spaventa, Dodò spiega: ora sicuramente non c'è in giro neanche un lupo: son tutti scappati. Lupo fifone. Ciao!
10) RVM. Sigla di coda. 1'
TOTALE 25'30''
Analisi della puntata "ci son tre lupi"[11]
|
|
Ritmo visivo |
Ritmo sonoro |
Intreccio |
Contenuti ideologici coordinati |
|
Struttura- oggetto |
Il ritmo visivo è scandito dai frequenti cambi di scena, in particolare interno- esterno e viceversa. I luoghi fondamentali del programmi sono costituiti dall'albero azzurro citato nel titolo, dall'empirio, dal bosco e dallo spazio antistante l'albero. |
L'intero programma è scandito quasi ritmicamente da canzoncine e filastrocche coerenti con il tema della puntata. |
L'intreccio delle puntate è diverso ogni giorno pur essendo in sintonia con il tema della settimana. Il ritmo degli eventi segue spesso la struttura della favola: una situazione iniziale, un evento contrario, una serie di peripezie e una conclusione serena. |
Il programma fa riferimento all' "enciclopedia" (citando Eco) di ogni bambino, in particolare all'istituzione della famiglia e alla routine quotidiana (il risveglio, la colazione, il bagnetto..). |
QUESTE
CARATTERISTICHE CONFERISCONO AL PROGRAMMA UNA SUA PECULIARITA', QUELLO CHE ECO
CHIAMA "STILEMA".
CONCLUSIONI:
Ci sarebbero molti modi di concludere questo discorso. Uno è obbligato, ed è la presentazione dell'ultimo codice di autoregolamentazione "Tv e minori" varato nel 2003.
Allego a questa presentazione la premessa e le pagine 3, 4 e 5, relative alla tv per bambini e ragazzi e alla pubblicità.
Presidenza del Consiglio dei
ministri
Minori e tutela (https://die.pcm.it/die/tv_minori/)
Organizzazione e
composizione del Comitato per l'elaborazione di un
codice
di comportamento nei rapporti fra TV e minori
Su invito del Presidente del Consiglio, partecipa ai lavori del Comitato il
Presidente della Commissione parlamentare per l'indirizzo e la vigilanza dei
servizi radiotelevisivi, on. Francesco Storace.
Segreteria del Comitato: Dipartimento per l'nformazione e l'Editoria
Presidenza del Consiglio dei Ministri
Via Boncompagni, 15 - 00187 Roma
tel. 06/48797662 - 48797605
|
Prof. Francesco Tonucci - Presidente del Comitato - Istituto di Psicologia CNR |
Dott. Mauro Masi - Vice Presidente del Comitato - Capo del Dipartimento Informazione ed Editoria Presidenza del Consiglio dei Ministri |
|
Dott. Guido Bolaffi - Capo del Dipartimento degli Affari Sociali Presidenza del Consiglio dei Ministri |
Dott. Nicola D'Angelo - Gabinetto del Ministro delle Poste e delle Telecomunicazioni |
|
Prof. Carlo Alfredo Moro - Osservatorio Nazionale sui problemi dei minori. Dipartimento per gli Affari Sociali |
Dott.ssa Marina D'Amato - Ufficio del Garante per |
|
Dott.ssa Paola De Benedetti - Vice Direttore RAI UNO - RAI - Radiotelevisione Italiana |
Dott.ssa Gina Nieri - Direttore degli affari generali e istituzionali - Mediaset |
|
Dott. Giulio Mandelli - Cecchi Gori Group |
Dott. Filippo Rebecchini - Presidente F.R.T - Federazione Radiotelevisioni |
|
Avv. Marco Rossignoli - Presidente A.E.R. - Associazione Editori Radiotelevisivi |
Dott. Mario Petrina - Presidente Ordine dei Giornalisti |
|
Dott. Lorenzo Del Boca - Presidente Nazionale F.N.S.I. - Federazione Nazionale Stampa Italiana |
Dott. Maurizio Costanzo - Direttore Canale 5 |
|
Prof. Gabriel Levi - Direttore Terza Cattedra
di Psichiatria Infantile Universitá degli Studi ' |
|
Codice di comportamento nei rapporti fra TV e minori
PREMESSA
Le Aziende televisive pubbliche e private e le emittenti televisive aderenti alle associazioni firmatarie (d'ora in poi indicate come Aziende televisive) considerano:
Tutto ciò premesso le Aziende televisive ritengono opportuno non solo impegnarsi ad uno scrupoloso rispetto della normativa vigente a tutela dei minori, ma anche a dar vita ad un codice di autoregolamentazione che possa assicurare contributi positivi allo sviluppo della loro personalità e comunque che eviti messaggi che possano danneggiarla. Ciò accogliendo il suggerimento della Convenzione ONU di sviluppare 'appropriati codici di condotta affinché il bambino/a sia protetto da informazioni e materiali dannosi al suo benessere' (art. 17).
(1) Con la parola
'minore' si intende comprendere l'arco di età che va da
PRINCIPI GENERALI
Le Aziende televisive si impegnano:
a. a migliorare ed elevare la qualità delle trasmissioni televisive destinate ai bambini;
b. ad aiutare gli adulti, le famiglie e i minori ad un uso corretto ed appropriato delle trasmissioni televisive, tenendo conto delle esigenze del bambino, sia rispetto alla qualità che alla quantità: ciò per evitare il pericolo di una dipendenza dalla televisione e di imitazione dei modelli televisivi; per consentire una scelta critica dei programmi;
c. a collaborare col sistema scolastico per educare bambini e ragazzi ad una corretta e adeguata alfabetizzazione televisiva;
d. ad assegnare alle trasmissioni per bambini, qualora siano prodotte, personale appositamente preparato e di alta qualità;
e. a sensibilizzare in maniera specifica il pubblico ai problemi dell'handicap, del disadattamento sociale, del disagio psichico in età evolutiva, in maniera di aiutare e non ferire le esigenze dei bambini in queste condizioni;
f. a sensibilizzare ai problemi dell'infanzia, tutte le figure professionali coinvolte nella preparazione dei palinsesti o delle trasmissioni, nelle forme ritenute opportune da ciascuna Azienda televisiva;
g. a diffondere presso tutti i propri operatori il contenuto del presente Codice di autoregolamentazione.
C)
Le Aziende televisive si impegnano a dedicare nei propri palinsesti una fascia 'protetta' di programmazione, fra le ore 16.00 e le ore 19.00, idonea ai bambini sia con trasmissioni esplicitamente dedicate a loro, sia con un controllo particolare anche su promo, trailer e pubblicità.
PRODUZIONE DI
PROGRAMMI:
Le Televisioni che realizzano programmi per bambini e per ragazzi si impegnano
a produrre trasmissioni:
Le Televisioni si impegnano a curare la qualità della traduzione e del doppiaggio degli spettacoli, tenendo presenti le esigenze di una corretta educazione linguistica dei bambini.
PROGRAMMI DI
INFORMAZIONE DESTINATI AI MINORI:
Le Aziende televisive, si impegnano a valutare la possibilità di produrre
programmi di informazione destinati ai bambini e ragazzi, possibilmente curati
dalle testate giornalistiche in collaborazione con esperti di problematiche
infantili e con bambini e ragazzi.
COMUNICAZIONI ALLA
STAMPA ED AGLI SPETTATORI ADULTI:
Le Aziende televisive si impegnano a comunicare abitualmente alla stampa
quotidiana, periodica ed anche specializzata, nonché alle pubblicazioni
specificatamente dedicate ai minori, i notiziari sui programmi destinati
all'utenza di bambini e ragazzi e a rispettarne gli orari.
D) PUBBLICITÀ
Le Aziende
televisive si impegnano a controllare i contenuti della pubblicità, dei trailer
e dei promo dei programmi, al fine di non trasmettere pubblicità e
autopromozioni che possano ledere l'armonico sviluppo della personalità dei
minori o che possano costituire fonte di pericolo fisico o morale per i minori
stessi.
Volendo garantire una particolare tutela di quella parte del pubblico - bambini
e ragazzi - che ha minore capacità di giudizio e di discernimento nei confronti
dei messaggi pubblicitari, si prevedono le seguenti limitazioni nella
propaganda pubblicitaria, secondo tre diversi livelli di protezione (generale,
rafforzata, specifica), a seconda delle diverse esigenze di cautela nell'arco
della giornata.
1° LIVELLO:
PROTEZIONE GENERALE
La protezione generale si applica in tutte le fasce orarie di programmazione. I
messaggi pubblicitari:
a) non debbono presentare minori come protagonisti impegnati in atteggiamenti pericolosi (situazioni di violenza, aggressività, autoaggressività ecc.);
b) non debbono rappresentare i minori intenti al consumo di alcool, né presentare in modo negativo l'astinenza o la sobrietà dall'alcool;
c) non debbono esortare i minori direttamente o tramite altre persone ad effettuare l'acquisto abusando della loro naturale credulità ed inesperienza;
d) non debbono indurre in errore i
bambini:
- sulla natura, sulle prestazioni e sulle dimensioni del giocattolo;
- sul grado di conoscenze e di abilità necessario per utilizzare il giocattolo;
- sulla descrizione degli accessori inclusi o non inclusi nella confezione;
- sul prezzo del giocattolo, in particolar modo quando il suo funzionamento
comporti l'acquisto di prodotti complementari.
2° LIVELLO: PROTEZIONE RAFFORZATA
La protezione rafforzata si applica nelle fasce di programmazione in cui si
presume che il pubblico di minori all'ascolto sia numeroso ma supportato dalla
presenza di un adulto (fasce orarie dalle ore 7.00 alle ore 16.00 e dalle ore
19.00 alle ore 22.30).
Durante la fascia di protezione rafforzata non saranno trasmesse pubblicità,
direttamente rivolte ai bambini, che contengano situazioni che possano
costituire pregiudizio per l'equilibrio psichico e morale dei minori (ad es.
situazioni che inducano a ritenere che il mancato possesso del prodotto
pubblicizzato significhi inferiorità oppure mancato assolvimento dei loro
compiti da parte dei genitori; situazioni che violino norme di comportamento
socialmente accettate o che screditino l'autorità, la responsabilità ed i
giudizi di genitori, insegnanti e di altre persone autorevoli; situazioni che
sfruttino la fiducia che i bambini ripongono nei genitori e negli insegnanti;
situazioni di ambiguità tra il bene e il male che disorientino circa i punti di
riferimento ed i modelli a cui tendere; situazioni che possano creare
dipendenza affettiva dagli oggetti; situazioni di trasgressione; situazioni che
ripropongano discriminazioni di sesso e di razza; ecc.).
3° LIVELLO:
PROTEZIONE SPECIFICA
La protezione specifica si applica nelle fasce orarie di programmazione in cui
si presume che l'ascolto da parte del pubblico in età minore non sia supportato
dalla presenza di un adulto (fascia oraria di programmazione dalle 16.00 alle
19.00 e all'interno dei programmi direttamente rivolti ai bambini).
I messaggi pubblicitari, le promozioni e ogni altra forma di comunicazione
commerciale pubblicitaria rivolta ai minori, dovranno essere preceduti, seguiti
e caratterizzati da elementi di discontinuità ben riconoscibili e distinguibili
dalla trasmissione, anche dai bambini che non sanno ancora leggere e da minori
portatori di handicap.
In questa fascia oraria si dovrà
evitare la pubblicità in favore di:
- bevande superalcoliche;
- servizi telefonici a valore aggiunto a prefisso '144' e
'00' a carattere di intrattenimento o conversazione, così come
definiti dalle leggi vigenti;
- profilattici e contraccettivi (con esclusione delle campagne sociali).
VISTO E SOTTOSCRITTO:
|
il Presidente del Comitato dott. Francesco Tonucci |
il Vice Presidente del Comitato dott. Mauro Masi |
|
per la RAI-Radiotelevisione
Italiana Il
Presidente prof. Enzo Siciliano |
per Mediaset il Presidente dott. Fedele Confalonieri |
|
per Cecchi Gori Communications il Presidente dott. Biagio Agnes |
per F.R.T - Federazione Radio Televisioni il Presidente dott. Filippo Rebecchini |
|
per A.E.R.-Associazione
Editori Radiotelevisivi |
|
Roma, 26 novembre 1997
La seconda, e più vera conclusione di questo percorso, è una mia personale riflessione sul "valore" del messaggio televisivo.
DA "APOCALITTICI E INTEGRATI" A "L'ALBERO AZZURRO"
-ipotesi per un giudizio di valore del mezzo televisivo-
In che misura la televisione può avere una valenza "artistica"? Ed educativa? Come si può quantificare il "valore" di una trasmissione televisiva?
"Apocalittici e integrati[12]", un saggio del 1964, può essere a buon diritto considerato una pietra miliare in questo dibattito, tanto che i termini utilizzati dall'autore ("apocalittici" e "integrati", appunto) sono divenuti di uso comune fra gli esperti del settore comunicativo.
Nell'opera citata Umberto Eco, oltre a presentare i caratteri peculiari della cultura e della comunicazione di massa, attua una sintesi efficace delle più diverse posizioni che gli intellettuali hanno assunto nei confronti dei mass media, con particolare riferimento alla televisione.
L'aspetto più interessante di questo testo è però senza dubbio la tesi sostenuta dall'autore, il quale non si limita a schierarsi con una delle due fazioni, ma si pone criticamente nei confronti della materia trattata.
Le conclusioni a cui Eco giunge sono estremamente significative: egli dimostra infatti che la discussione fra "apocalittici" e "integrati" non è altro che una "problematica mal posta[13]", sterile fin dai suoi fondamenti, dal momento che (quasi estremizzando la celebre espressione di McLuhan ) conferisce moltissima importanza al "mezzo", a scapito dell'attenzione prestata al "messaggio". L'autore auspica così una nuova "analisi critica costruttiva", in vista di una riflessione sulla "tecnica e l'estetica delle comunicazioni non specificatamente artistiche una volta sottomesse alle leggi grammaticali della ripresa e della trasmissione" .
La questione da trattare risulta perciò non tanto se la televisione, citando Popper, sia una "cattiva maestra[16]" o meno, quanto piuttosto cosa accada ad un messaggio una volta immesso nel circuito televisivo.
Proprio questo è ciò che intendo fare con questo elaborato: mettere in atto un'indagine del mezzo televisivo che in "Apocalittici e integrati" è presentata a livello teorico, alla ricerca di un oggettivo criterio con il quale valutare la qualità di un programma televisivo.
Ho scelto di puntare la mia attenzione su uno storico programma per bambini, "L'albero azzurro", del quale, in base ai testi scritti da Bruno Tognolini[17], intendo condurre un'analisi, in base a quei criteri che Eco presenta come propri di ogni tipo di messaggio di qualità, artistico e non.
In primo luogo ho preso visione degli intenti degli autori, che nel sito web del programma sostengono di voler creare "un giocattolo offerto ogni giorno ai bambini" presentando "ai piccoli un programma molto spettacolare, ad alto tasso di divertimento, pieno di ritmo" .
In un secondo momento sono passata ad analizzare una puntata (la numero 25, andata in onda nel 1995) intitolata "Ci son tre lupi", verificando in essa la presenza delle dinamiche proposte da Eco in "Apocalittici e integrati[19]".
Già ad una prima lettura del copione è evidente la presenza nel programma di una "struttura" articolata su diversi livelli: è presente un "ritmo visivo", garantito dai frequenti cambi di scena (prevalentemente esterno-interno e viceversa); un "ritmo sonoro" (tutta la trasmissione è infatti scandita dal canzoncine); un "intreccio" sempre nuovo e sono riscontrabili anche quelli che Eco chiama "contenuti ideologici coordinati", ovvero l' " enciclopedia" (per citare nuovamente Eco) a cui il programma fa riferimento, che in questo caso è prevalentemente composta dalla struttura familiare e dalla riproduzione della routine quotidiana del bambino.
Ho poi rilevato anche la presenza di caratteristiche peculiari della trasmissione, il cosiddetto "stilema", rappresentato qui dal pupazzo protagonista (Dodò), da alcuni personaggi (Empirio, ad esempio) e dal setting (l'albero azzurro citato nel titolo).
Questa breve analisi, nonostante deponga a favore della qualità del programma, di certo non può essere la prova del suo essere "arte": concordo infatti con Eco che alla televisione, che fa dell'iconicità la sua chiave di lettura prevalente, manchi totalmente la dimensione interpretativa, quella "tensione" che porta, con voli a volte pindarici, verso nuove e diverse prospettive di conoscenza.
Se quindi, come ho dimostrato, il criterio artistico, utilizzato spesso in ambito comunicativo (si pensi al cinema), non è efficace per quanto riguarda i programmi televisivi, come si può dare su di essi un giudizio di valore?
A mio parere l'unica soluzione possibile a questo problema è focalizzare l'attenzione sulle premesse fornite dagli autori dei programmi e verificarne l'attuazione nella trasmissione in onda (come accade ne "L'albero azzurro").
Perché la comunicazione avvenga correttamente è infatti fondamentale che il messaggio non sia inquinato da contenuti impliciti o fuorvianti, come avviene in molti talk show e programmi di varietà, in cui in contenitori apparentemente innocui sono proposti modelli errati.
Un altro punto a cui bisogna prestare attenzione è poi il rischio di cadere nella generalizzazione: non è la televisione ad essere "buona" o "cattiva" tout court, come a volte si è portati a pensare (anche sulla base di ricerche o notizie proposte frettolosamente), ma è l'uso che si fa del mezzo ad essere determinante, come sostiene, fra gli altri, Mario Morcellini[20].
È quindi solo a queste condizioni che la televisione può diventare un vero e proprio testo, un textum, un tessuto comunicativo capace di dare vita ad dibattito critico e produttivo che tenga presente, oltre al medium (ovviamente), anche quelle premesse cartacee, analitiche, reali, che a tutto si riferiscono fuorché al "virtuale".
BIBLIOGRAFIA:
R.
Bradbury, (2003). Fahrenheit 451.
R. Bradbury, (2007). Fahrenheit 451. Milano. Arnoldo Mondadori Editore.
U. Eco (2005). Apocalittici e integrati. Milano, ed. Bompiani.
P. Greenfield, (1995) Mente e media. Roma, ed. Armando.
P. Levy, (1997) Il virtuale. Raffaello Cortina: Milano.
M. McLuhan (1976). The medium is the message. Roma, ed. Armando.
Metastasio, (2002) R. La scatola magica - Tv, bambini e socializzazione. Roma, Carocci.
M. Morcellini (2005)
K. Popper (2006). Cattiva maestra televisione. Venezia, ed. Marsilio.
K. Popper, (2002) La società aperta e i suoi nemici, Roma, Armando.
C. Businaro, S. Santangelo, F. Ursini (2006) Parole rosa, parole azzurre. Bambine, bambini e pubblicità televisiva. Padova; ed. CLEUP
SITOGRAFIA:
www.alberoazzurro.rai.it. (01/05/2008)
https://www.geocities.com/tognolini/tv/alb-co25.html. (01/05/2008)
www.il-fantamondo.com/carosello.htm (10/04/2008)
www.mediamente.rai.it/biblioteca/biblio.asp?id=127&tab=bio (02/02/2008)
www.mondocarosello.com/ (10/04/2008)
www.ragazzichetv.it/ (30/03/2008)
www.sorrisi.com/ (14/04/2008)
L'intervento critico di Condry è contenuto in Cattiva maestra televisione, dopo quello di Popper, ed è intitolato Ladra di tempo, serva infedele.
Griglia di analisi tratta dal sito del liceo (www.liceovoltacomo.it) e in particolare da un ipertesto prodotto dalla classe IIC nel 2006.
L'espressione a cui si fa riferimento è "il mezzo è messaggio", contenuta in "The medium is the message". Con questa frase McLuhan voleva evidenziare l'influenza esercitata dal mezzo di comunicazione sul messaggio trasmesso.
![]() |
| Appunti su: condry tv falsa e finta, foto ondaflex bimbi bidibodibu storia, site, |
|
| Appunti Musica | ![]() |
| Tesine Personalita | ![]() |
| Lezioni Arte cultura | ![]() |