![]() |
|
| Appunti superiori |
|
| Visite: 1840 | Gradito: |
Leggi anche appunti:La BioeticaLa Bioetica Uno degli argomenti più diffusi e trattati negli ultimi tempi Osservazione al microscopio delle cellule di patataOSSERVAZIONE AL MICROSCOPIO DELLE CELLULE DI PATATA Scopo: osservare Sperimentazione della tensione superficiale dell'acquaSperimentazione della tensione superficiale dell'acqua Materiale: |
![]() |
![]() |
LE PIANTE (Regnum Plantae o Embryobionta)
Le piante terrestri o Embryobionta sono organismi eucariotici pluricellulari con pareti costituite di cellulosa, clorofilla a e b e carotenoidi come pigmenti, amido come sostanza di riserva, presenza di cutina sulla superficie esterna. Il ciclo è aplodiplonte, ma le due generazioni (gametofito e sporofito) non sono rappresentate da individui completamente indipendenti ed esistono legami trofici tra di loro. Le meiospore sono dotate di parete ispessita; i gameti sono prodotti all'interno di gametangi pluricellulari (anteridi e archegoni). La riproduzione è oogama; la gamia avviene all'interno del gametangio femminile, dove si forma lo zigote che si sviluppa in un giovane sporofito (embrione) che dipende dal gametofito per il nutrimento. Non esiste riproduzione vegetativa per mezzo di mitospore o conìdi, mentre è diffusa quella per frammentazione. Si ritiene che le Embryobionta si siano originate a partire da organismi del tipo delle alghe verdi, a organizzazione pluricellulare, ciclo aplodiplonte e riproduzione oogama.
Seguendo il filo dell'evoluzione - 2: l'emersione dall'acqua.
Le spinte evolutive delle piante terrestri
Si può dire che il cammino evolutivo delle Piante (Embryobionta), a partire da quelle Alghe verdi che nel Paleozoico (circa 450 milioni di anni fa) tentarono l'avventura della vita in ambiente non acquatico, sia la storia di una serie di adattamenti sia vegetativi che riproduttivi all'aridità, a partire dagli originari organismi acquatici.
Le linee guida del processo sono state essenzialmente due:
- il raggiungimento di una maggiore produttività e resa della fotosintesi;
- il perfezionamento dei meccanismi riproduttivi.
È stata proprio la possibilità di una maggiore efficienza fotosintetica la molla che ha fatto scattare il lungo processo di emersione dall'acqua: i vantaggi dell'ambiente subaereo erano essenzialmente la maggiore disponibilità di CO2 e di luce e la mancanza di concorrenza. A fronte di questi indubbi vantaggi c'era però il problema di come garantire alle cellule clorofilliane l'approvvigionamento di acqua, l'altro fattore necessario per lo svolgimento della fotosintesi. In altre parole: come portare le cellule fotosintetizzanti fuori dall'acqua, garantendo loro l'apporto di acqua come se fossero sommerse? Nel corso del lungo cammino dell'evoluzione, la soluzione è consistita in pratica nel rinchiudere progressivamente l'ambiente acquatico all'interno dell'organismo, anziché averlo a disposizione all'esterno.
Quanto all'affinamento dei processi riproduttivi, questi sono legati all'essenza stessa dell'evoluzione, che consiste nel premiare con una discendenza più numerosa quell'individuo, cioè quell'insieme di caratteri (forme e funzioni), che risulta più adatto ad un determinato ambiente. Ma forme e funzioni non sono altro che l'espressione di combinazioni geniche; e quindi la possibilità di evoluzione di nuove forme sarà legata alla possibilità di esprimere nuove combinazioni da sottoporre alla sperimentazione della selezione. D'altra parte, le nuove combinazioni geniche si originano nei processi di ricombinazione genetica che avvengono in sede di meiosi (riassortimento e crossing-over) e di gamia (costituzione di nuove coppie di cromosomi) e che sono quindi legati alla riproduzione sessuale. Di conseguenza, quanto più sono efficienti e rapidi i meccanismi riproduttivi, tanto maggiore sarà la possibilità di insorgenza di nuove combinazioni da sottoporre al vaglio della selezione.
È sotto l'azione della pressione esercitata soprattutto da queste due spinte evolutive principali che le piante svilupperanno soluzioni innovative. La diversità delle forme vegetali che sono presenti oggi sulla Terra è il risultato dell'azione della selezione sulle innumerevoli soluzioni comparse nel corso dell'evoluzione. Di queste, la stragrande maggioranza non ha avuto nessun seguito, perché rappresentava un peggioramento, cioè una soluzione meno adatta alle condizioni ambientali del momento. Altre hanno avuto uno sviluppo più o meno esteso nel tempo e sono poi scomparse (estinzione di interi gruppi di vegetali), in seguito al cambiamento delle condizioni ambientali e/o alla comparsa di forme più adatte, evolutivamente vincenti. Solo una piccolissima parte delle forme comparse sulla terra sono ancora presenti: alcune quasi immutate rispetto ai predecessori presenti milioni di anni fa, perché tuttora adatte al proprio ambiente di vita; altre come risultato di ulteriori evoluzioni. Si può dire che ogni gruppo vegetale attuale rappresenti una innovazione premiata dalla selezione, o in altre parole una tappa evolutiva.
Come risolvere il problema dell'approvvigionamento di acqua?
Il primo problema che si trova ad affrontare il vegetale al momento dell'emersione dall'acqua è la difesa dal disseccamento: si sa bene che un'alga portata a terra si dissecca rapidamente. La prima soluzione adottata dalle piante terrestri è stata la cutinizzazione delle pareti esterne per renderle impermeabili: la cutina è una sostanza presente in tutte le Embryobionta. Un ulteriore passo evolutivo è stata la comparsa di tessuti specializzati nella protezione: un'epidermide cuticolarizzata nelle forme erbacee, i tessuti secondari di protezione (sughero) quando compaiono delle forme legnose. Naturalmente era necessario che la protezione non impedisse gli scambi gassosi con l'esterno, necessari al metabolismo della pianta. Ecco che quindi sulla superficie impermeabilizzata sono comparse delle piccole aperture, inizialmente molto semplici e poi via via sempre più complesse, fino ad arrivare a stomi con apertura regolata dal turgore delle cellule di guardia. Questi si ritrovano in forma abbastanza simile in tutte le piante terrestri, a partire dagli sporofiti di alcune Briofite.
Cosa c'entrano il ciclo ontogenetico e il rapporto fra sporofito e gametofito?
Le piante terrestri sono tutte aplodiplonti. Gametofito e sporofito fuori dall'ambiente acquatico hanno seguito due cammini evolutivi molto diversi, in funzione del diverso destino delle cellule da loro prodotte: rispettivamente, gameti e spore.
I gameti hanno come funzione quella di unirsi nella gamia. Per questo motivo non possono certo dotarsi di una parete spessa e impermeabile, che impedirebbe la fusione delle due cellule: la gamia deve quindi necessariamente avvenire in ambiente umido. Se questo non è un problema in ambiente acquatico, le cose si fanno più difficili nelle piante terrestri, che svilupperanno soluzioni per far sì che la gamia avvenga sempre in ambiente protetto e mai direttamente in ambiente subaereo. Il tipo di gamia premiato dalla selezione in ambiente terrestre è l'oogamia, dove almeno uno dei due gameti (l'oosfera) resta immobile, non viene mai liberata all'esterno e può essere costantemente protetta dal gametangio femminile (archegonio).
Dal momento che i gameti non possono avere una parete spessa e impermeabile, sono cellule particolarmente esposte al rischio di disseccamento. Ecco perché il gametofito delle piante terrestri sarà obbligato a vivere in ambiente umido, e finché sarà costituito da un organismo indipendente dallo sporofito (Briofite), dovrà crescere appressato al suolo, con portamento plagiotropo.
Le spore, invece, hanno la funzione di diffondere l'organismo, almeno nelle prime forme di vita terrestre. Potendosi difendere dal disseccamento per mezzo di una spessa parete impermeabile e resistente costituita di sporopollenina, le spore possono sfruttare il vento come vettore per rendere la diffusione più efficiente e portare la specie a colonizzare territori più lontani. Inoltre, poiché la diffusione per mezzo delle spore è avvantaggiata da una maggiore elevazione, lo sporofito subirà una forte pressione selettiva verso lo sviluppo in altezza e il portamento ortotropo.
Così i destini delle due generazioni si separano fin dall'inizio, ma il
cammino evolutivo delle piante terrestri ha selezionato organismi che hanno
scelto due strade evolutive diverse: la prevalenza del gametofito nelle briofite,
quella dello sporofito nelle piante vascolari (tracheofite).

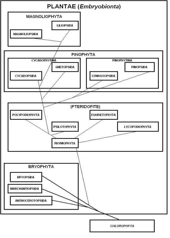
Fig. 3 - Il regno vegetale (Embryobionta). Le linee indicano i possibili legami filogenetici tra le piante.
![]() |
| Appunti su: https:wwwappuntimaniacomsuperioribiologiale-piante-regnum-plantae-o-emb33php, |
|